
网申链接:
公司官网:
一、集团简介
金蝶国际软件集团有限公司(「金蝶国际」或「金蝶」)始创于 1993 年,是香港联交所主板上市公司(股票代码:0268.HK),总部位于中国深圳。 以「致良知、走正道、行王道」为核心价值观,以「全心全意为企业服务,让阳光照进每一个企业」为使命,致力成为「最值得托付的企业服务平台」。
金蝶在中国企业云服务市场不断探索,IDC 数据显示,金蝶不仅连续 17 年稳居中国成长型企业应用软件市场占有率第一,更连续 4 年在中国企业级 ERM SaaS (即云 ERP)、财务 SaaS 市场占有率第一。金蝶是目前唯一入选 Gartner 全球市场指南(Market Guide)的中国企业 SaaS 云服务厂商,并成为唯一荣获 IDC 2020 ERP SaaS客户满意度大奖的中国 SaaS 厂商。
金蝶旗下的多款云服务产品获得标杆企业的青睐,包括金蝶云·苍穹(新一代企业级 PaaS 平台)、金蝶云·星瀚(大型企业 SaaS 解决方案)、金蝶云·星空(中型企业 SaaS 解决方案)、金蝶云·星辰(小微企业 SaaS 解决方案)等。金蝶通过管理软件与云服务,已为世界范围内超过 680 万家企业、政府等组织提供服务。
1993 年——金蝶创立,财务人员实现甩掉算盘的梦想;
1996 年——金蝶发布中国第一个基于 Windows 平台的财务软件,开启了财务管理新时代;
1998 年——引入 IDG 风投,成为中国财务软件业首家引入风投的公司;
1999 年——金蝶发布基于互联网平台的三层架构 ERP K/3,荣列国家级火炬计划项目,从财务软件向 ERP 转进;
2005 年——香港联交所主板上市,成为国内第一个海外上市、登陆国际资本市场的独立软件厂商,股票代码:0268.HK;
2007 年——金蝶友商网上线,在线财务云服务平台,试水 SaaS 云服务;
2010 年——金蝶孵化随手记,后来发展为中国最大的个人记账理财平台;
2011 年——金蝶云之家上线,提出以移动互联网等新技术为核心“云管理”战略;
2015 年——战略联盟,相继与金山、京东、亚马逊 AWS 等缔结战略联盟;
2016 年——金蝶与“美丽中国”公益项目达成捐赠活动,并为其提供信息化平台支持,在追求有责任的企业公民道路上,金蝶从未止步;
2018 年 8 月 8 日,金蝶在 25 周年庆典上发布了新一代大企业云服务平台——“金蝶云苍穹“,也是国内首款自主可控及云原生架构的大企业云服务平台,致力引领和支撑大企业数字化转型。
2019 年——成功入选首批通过 SaaS 服务能力符合性评估的企业名单;
2020 年——金蝶云成为唯一荣获 IDC 2020 ERP SaaS 客户满意度大奖的中国 SaaS厂商。
今天,金蝶致力成为最值得托付的企业服务平台,帮助中国企业进行数字化转型,
立志让中国管理模式在全球崛起。
二、招聘职位(招聘岗位以网申信息为准)
1. 技术族
软件开发、产品测试、性能测试、安全运维、业务运维、数据分析、研究员、研
发项目管理
2. 产品族
产品经理、产品设计、产品运营、交互设计、用户研究、视觉设计
3. 营销族
实施交付(财务、生产制造方向)、咨询交付、交付管理、市场推广、品牌管理、
客户经营(销售)、客户化开发(二次开发)、技术支持、合作联盟、运营管理
4. 职能族
HRBP、员工关系、HR 共享服务、管理会计、核算会计、内部审计、知识产权管理、
行政助理
三、宁波招聘职位
实施交付(财务、生产制造方向)
客户经营(销售)
客户化开发(二次开发)
技术支持(服务顾问)
分销管理
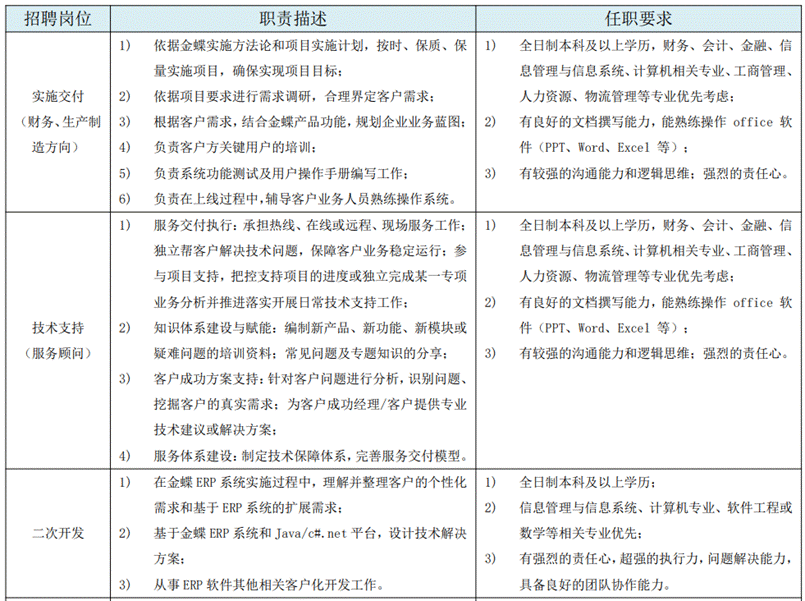
四、招聘职位详述



五、招聘流程
网申-空宣-在线笔试-在线业务面试-在线测评-在线 HR 面试-Offer
面向人群
2022 届全日制统招本科毕业生(毕业时间 2021.11.1-2022.10.31)
工作地点
全国多个城市均有岗位开放
金蝶中国

各地分公司

记得向在金蝶工作的学长学姐要内推码,可以跳过简历筛选,直接进入到笔试环节哦
~【学长学姐的工号就是内推码】
八、薪资福利
1. 薪酬结构
岗位工资+绩效工资+提成+年终奖+评优+即时奖金+交通补贴+通讯补贴+电脑补贴
2. 健康关怀
商业保险:公司额外为全员投保了商业保险,包含意外伤害、意外医疗、重大疾病等险种;
公司每年会启动员工年度体检,为健康保驾护航;专属的金蝶健康服务中心提供线上线下健康咨询服务;
3. 文化生活关怀:
丰富的培训机会:全面的入职培训,丰富的线上课程,定期开展的极客论道讲座,入职导师制,机构内部培训,集团专项培训等;
丰富的协会和社团活动:如篮球协会、羽毛球协会、爬山协会、桌游协会、足球协会、瑜伽协会、音乐协会、摄影协会等等。每年会举行相关的赛事活动,是你晋级“斜杆青年”的最佳助力;
研发人员发呆日:为研发人员的专属定制假期,发呆日请尽情的脑洞大开,让思维开始无限跳跃吧;
4. 关键时刻关怀:
金蝶提供完善的假期,按照国家规定提供带薪休假,如法定节假日、年休假、带薪病假、婚假、产假等;
5. 节日关怀:
传统节日的礼品福利:各类传统节日礼品少不了,更有生日蛋糕、团建聚餐、旅游的机会!
6. 卓越成就:
对于有突出贡献或者表现卓越的员工,公司还会提供海外游学机会;
集团奖励、省区奖励、宁波分公司奖励、股票分配等;
九、职业发展
金蝶为员工提供职业发展双通道。可以纵向、横向发展,为有不同职业发展诉求的员工提供广阔的发展空间,成为专家型人才、复合型人才或创业型人才。
管理路线:项目经理/业务骨干→部门经理→总经理
专业路线:初级→中级顾问→高级顾问→资深顾问→资深专家
十、联系我们
网申链接://campus.51job.com/kingdee2022/
公司官网://www.kingdee.com/
宁波邮箱:yarong@kingdee.com
宁波联系人:顾诚博 18434766445
宁波地址:宁波市国家高新区创苑路 750 号宁波市软件园 005 幢(A)座 3 楼
欢迎关注“金蝶招聘(ID:kingdeejob)”微信公众号,查看详细岗位信息。
十一、91沈先生
企业使命:全心全意为企业服务
企业愿景:做最值得托付的企业服务平台
价值观:企业致良知、走正道、行王道
金蝶哲学:以客户为中心、以奋斗者为本、坚持长期主义
上一条:迪卡侬(杭州)体育用品有限公司2022招聘简章 下一条:中建科工22届校园招聘简章
【关闭】